Office of Foreign Affairs Commission of the CPC Hunan Provincial Committee
Foreign Affairs Office of Hunan Provincial People's Government
Hong Kong and Macao Affairs Office of Hunan Provincial People's Government
Hunan Provincial People's Association for Friendship with Foreign Countries
省委外事办2024年“谁执法谁普法”责任清单

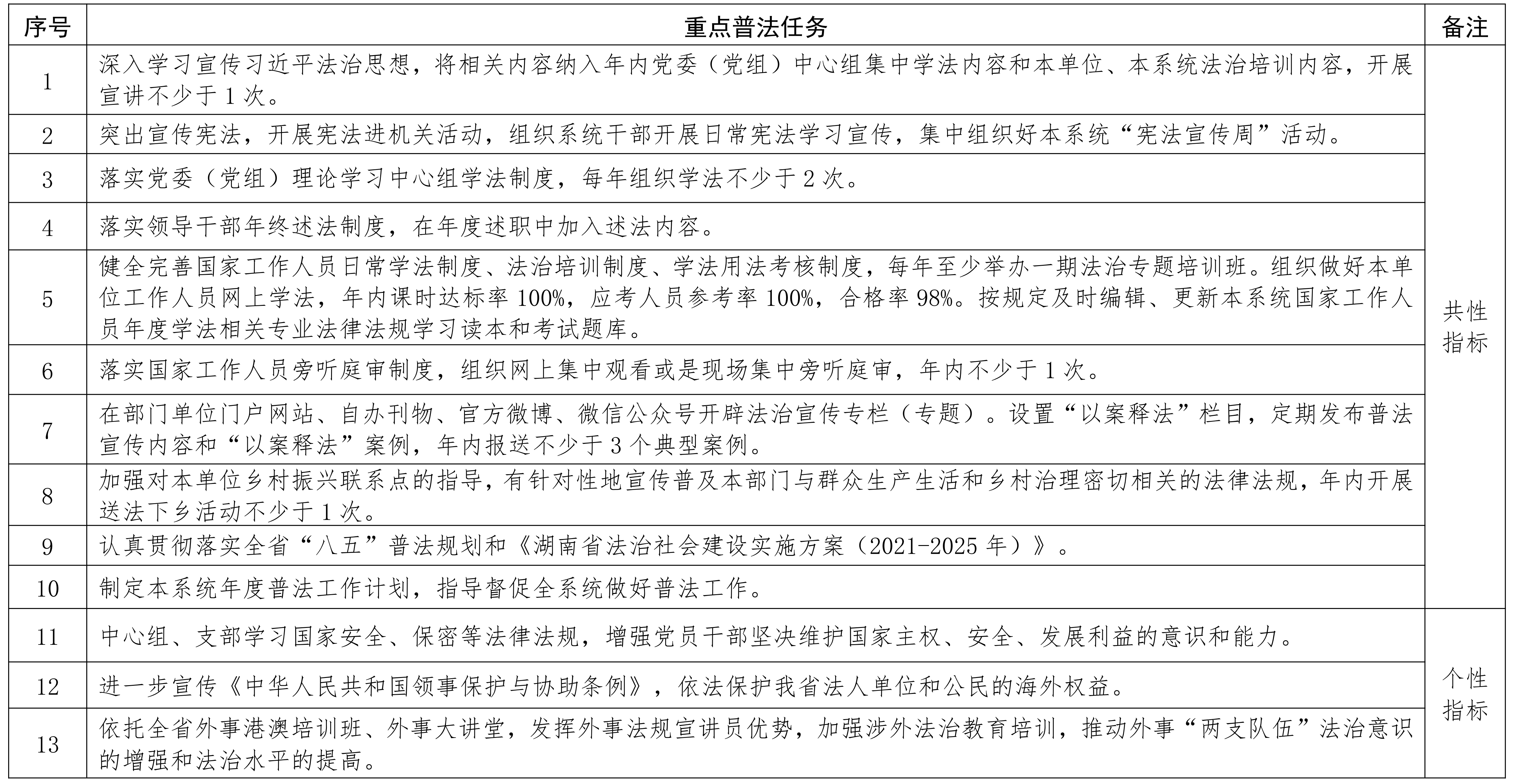
省委外事办2024年“谁执法谁普法”重点任务清单
